Connecting HP Poly Studio A2 devices to Poly Studio V Series video bars
HP Poly Studio A2 is a next-gen audio solution that brings best-in-class audio, seamless scalability, and effortless setup to conference rooms.
HP Poly Studio A2 provides flexible configuration options that can easily adapt and expand as room requirements grow and change.
The following video bars don’t have a dedicated LLN port and require a USB Type-A to Ethernet adapter that converts the existing LAN port to an LLN:
-
Poly Studio X32
-
Poly Studio X52
-
Poly Studio V52
When you connect the adapter from the USB Type-A port of the video bar to the corporate network and restart the video bar, the built-in LAN port on the video bar becomes an LLN. The USB Type-A to Ethernet port becomes the primary network. To ensure compatibility, use the approved HP adapter, HP USB 3.0 to Gig RJ-45 Adapter G2 (part number: M91114-001).
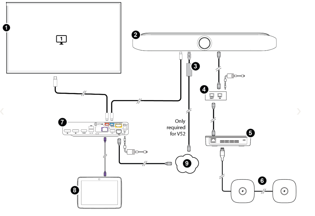
HP Poly Studio A2 is supported on a Poly Studio V52 and Poly Studio V72 connected to a Poly Studio Base Kit G9 Plus system on Windows.
To use HP Poly Studio A2 with a Poly Studio V12 system, connect a single HP Poly Studio A2 Table Mic device directly into the Poly Studio V12 system. Refer to Connecting a Poly A2 Table Microphone to Studio V12
Important: Use shielded twisted pair (STP) Ethernet cables between the PoE injector and the HP Poly Studio A2 Audio Bridge device, and between the PoE injector and the Poly video bar.
Notes:
1. You must connect the HP Poly Studio A2 Table Mic devices to the HP Poly Studio A2 Audio Bridge device before connecting the PoE power. If you connect the mics after you power up the audio bridge, the audio bridge doesn’t detect the mics.


Reference: https://docs.poly.com/bundle/poly-studio-A2-ag-current/page/cabling-hp-poly-studio-a2-devices-with-poly-studio-v-series-video-bars.html